企鹅直播官网|平台(AG电竞)·网页版登录
企鹅直播官网|平台(AG电竞)·网页版登录
中文
|
EN
Subsidiary
Home
About us
Company Profile
Organization
Honors
Enterppise Culture
Social Responsibilites
Video Center
Presidents mailbox
Products & Services
Product World
Sales Network
Services
R & D
Innovation platform
Research and development achievements
Investor relations
Real time news
Join us
Talent concept
Recruitment
Home
About us
Company Profile
Organization
Honors
Enterppise Culture
Social Responsibilites
Video Center
Presidents mailbox
Products & Services
Product World
Sales Network
Services
R & D
Innovation platform
Research and development achievements
Investor relations
Real time news
Join us
Talent concept
Recruitment
CN
EN
About us
Company Profile
Organization
Honors
Enterppise Culture
Social Responsibilites
Video Center
Presidents mailbox
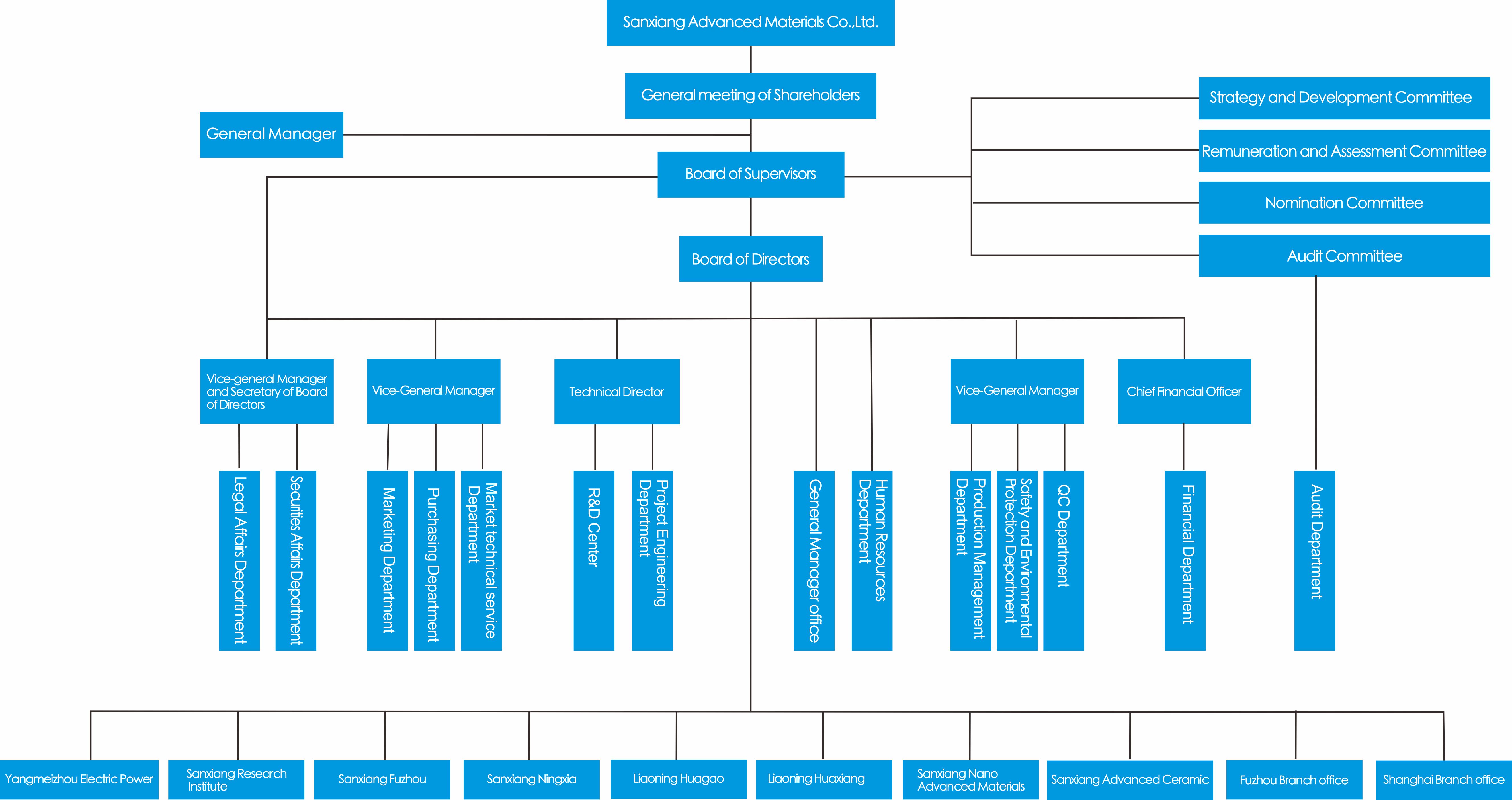
Organization
Home
>
About us
>
Organization
Back
Print
企鹅直播官网|平台(AG电竞)·网页版登录